Vectorrekening in vlak en ruimte: Vectoren in vlak en ruimte
Het begrip vector
In het vlak en de ruimte werken we veel met vectoren.
Vector
Onder een vector verstaan we een pijl in het vlak of in de ruimte met een zekere richting en lengte. Met andere woorden: een vector is een lijnstuk met een richting; de plaatsing van de vector in het vlak of de ruimte is niet van belang. De norm of gewoon lengte van de vector is de lengte van het lijnstuk.
Verslepen we een vector zodat zijn beginpunt elders komt te liggen (maar richting en lengte onveranderd blijven), dan beschouwen we deze nieuwe pijl als een representant van dezelfde vector.
Vectoren noteren we doorgaans door een letter met een horizontale pijl erboven die naar rechts wijst:\[\vec{v}\]De vector die een representant heeft met beginpunt #P# en eindpunt #Q# wordt ook wel met #\vec{PQ}# aangeduid.
Er is één bijzondere vector, namelijk de vector van lengte \(0\). Deze vector bepaalt geen richting. We noemen deze vector de nulvector geven hem aan met \(\vec{0}\).
We geven nu aan hoe we een vector kunnen vastleggen door middel van een punt van het vlak of de ruimte.
Correspondentie tussen vector en punt
In het vervolg zal het vaak voorkomen dat we een oorsprong #O# in het vlak of in de ruimte gekozen hebben. In die situatie is het gebruikelijk vectoren te laten starten in de oorsprong. De vector wordt dan uniek bepaald door het eindpunt, zodat vectoren gezien kunnen worden als punten in de ruimte. Het punt #P# wordt dan geïdentificeerd met de vector #\vec{OP}#. We zeggen dan dat de vector #\vec{OP}# met het punt #P# correspondeert.
We geven nog aan hoe de lengte van een vector in #\mathbb{R}^2# of #\mathbb{R}^3# uitgedrukt kan worden in coördinaten.
De lengte van een vector in coördinaten
De lengte van een vector kan als volgt in coördinaten uitgedrukt worden.
- De lengte van de vector #\rv{x,y}# in het vlak #{\mathbb R}^2# is #\sqrt{x^2+y^2}#.
- De lengte van de vector #\rv{x,y,z}# in de ruimte #{\mathbb R}^3# is #\sqrt{x^2+y^2+z^2}#.
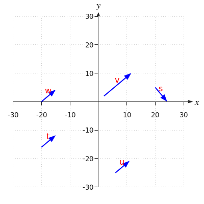
#s# heeft niet de goede richting.
#v# heeft niet de goede lengte.
Als je het beginpunt van #t#, #u# of #w# naar #\rv{0,0}# versleept, dan komt het eindpunt op #\rv{4.6,3.9}# terecht.
omptest.org als je een OMPT examen moet maken.
