2-Dimensionale meetkunde: punten en lijnen: Transformaties van het vlak
Samenstelling van transformaties
Eerder hebben we gezien dat er een samenstelling van een translatie en een draaiing nodig is om een driehoek naar een direct congruente driehoek over te voeren.
Een samenstel van een stel transformaties beschrijft het achter elkaar uitvoeren van dat stel in een aangegeven volgorde.
Er zijn twee manieren om de samenstelling van twee transformaties, aan te geven: we zetten ze gewoon achter elkaar, of we schrijven er een cirkeltje tussen: #\circ#.
Zo wordt de samenstelling van de spiegeling # S_{l}# om de lijn #l# met de draaiing #R_\varphi # om de oorsprong over de hoek #\varphi# geschreven als #R_\varphi \circ S_{l}# of als #R_\varphi S_{l}#. Toegepast op #\rv{x,y}# geeft dit \[R_\varphi \circ S_{l} \rv{x,y} = R_\varphi S_{l} \rv{x,y} = R_\varphi \left( S_{l} \rv{x,y} \right)\tiny.\]
Merk op dat de volgorde van toepassing van de transformatie omgekeerd is aan de volgorde waarin de transformaties staan: eerst #S_l# dan #R_\varphi#. Uit de tweede formule hieronder blijkt dat de volgorde van belang is.
Hier zijn enkele rekenregels voor samenstellingen, waarbij #\varphi# en #\psi# hoeken zijn, #\lambda# een scalar is, en #\vec{v}#, #\vec{w}# vectoren.
#R_{\varphi}R_{\psi}=R_{\varphi+\psi}# volgt eenvoudigweg uit het feit dat eerst draaien om de oorsprong over een hoek #\psi# en dan over een hoek #\varphi# hetzelfde effect heeft als draaien om de hoek #\varphi+\psi#.
Gebruikmakend van bovenstaande regel en het draaiingsvoorschrift vinden we direct de additieformules voor cosinus en sinus.
#L_{\lambda}T_{\vec{v}} = T_{\lambda\cdot\vec{v}} L_{\lambda}# volgt uit de volgende berekening.
\[\begin{array}{rcl} L_{\lambda}T_{\vec{v}}\left(\vec{w}\right) &=& L_{\lambda}\left(\vec{v}+\vec{w}\right) \\ &=& {\lambda}\cdot\left(\vec{v}+\vec{w}\right) \\ &=& {\lambda}\cdot\vec{v}+\lambda\cdot\vec{w} \\ &=&T_{\lambda\cdot\vec{v}}\left(\lambda\cdot\vec{w}\right) \\ &=& T_{\lambda\cdot\vec{v}} L_{\lambda}\left(\vec{w}\right)\tiny.\end{array}\]
#S_l S_m = R_{2\varphi}#, waarbij #\varphi# de hoek is die #l# met #m# maakt.
#S_l S_m = R_{2\varphi}# volgt uit de volgende berekening, waarbij #\vec{v}# een vector van lengte #1# is die loodrecht op #l# staat en #\vec{w}# een vector van lengte #1# die loodrecht op #m# staat. \[\begin{array}{rcl} S_l S_m\rv{1,0}&=& S_l\left(\rv{1,0}-2\left( \vec{w}\cdot\rv{1,0}\right) \cdot\vec{w}\right) \\ &=& S_l\left(\rv{1,0}- 2 w_1 \cdot\vec{w}\right) \\ &=& S_l\rv{1-2w_1^2,-2w_1w_2} \\ &=& \rv{1-2w_1^2,-2w_1w_2} -2\left(\rv{1-2w_1^2,-2w_1w_2}\cdot \vec{v}\right)\vec{v} \\ \end{array} \]
Uitwerking van de coördinaten van deze vector geeft dat
- de #x#-coördinaat gelijk is aan #1-2v_1^2 -2w_1^2+4v_1^2w_1^2+4v_1v_2w_2w_1# en
- de #y#-coördinaat gelijk is aan #-2w_1w_2+4v_1v_2+4v_1v_2w_1^2+4v_2^2w_1w_2#.
Anderzijds voldoet de cosinus van #2\varphi# aan \[\begin{array}{rcl} \cos(2\varphi) &=&2\cos(\varphi)^2-1 \\ &=& 2\left(\vec{v}\cdot\vec{w}\right)^2-1\\ & = & 2\left(v_1w_1+v_2w_2\right)^2-1\\ & = & 2v_1^2w_1^2+2v_2^2w_2^2+4v_1v_2w_1w_2-1\\ & = & 2v_1^2w_1^2+2(1-v_1^2)(1-w_1^2)+4v_1v_2w_1w_2-1\\ & = & 2v_1^2w_1^2+2-2v_1^2-2w_1^2+2v_1^2w_1^2+4v_1v_2w_1w_2-1\\& = & 1-2v_1^2-2w_1^2+4v_1^2w_1^2+4v_1v_2w_1w_2 \\ \end{array}\] Deze uitkomst is gelijk aan de #x#-coördinaat van #S_l S_m\rv{1,0}#. Gebruikmakend van de formule #\sin(2\varphi) =2\sin(\varphi)\cos(\varphi)# is net zo aan te tonen dat de #y#-coördinaat van #S_l S_m \rv{1,0}# gelijk is aan #\sin(2\varphi)#. Hiermee is aangetoond dat #S_l S_m\rv{1,0}=\rv{\cos(2\varphi),\sin(2\varphi)}#. Op vergelijkbare wijze is in te zien dat #S_l S_m\rv{0,1}=\rv{-\sin(2\varphi),\cos(2\varphi)}#. Dit legt vast dat #S_l S_m=R_{2\varphi}#.

Voer de vector #\vec{v}# in als #[a,b]# voor geschikte reële getallen #a# en #b# en de hoek #\varphi# in graden.
grootte draaiingshoek: #180# graden
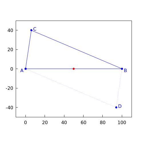
De transformatie #T_{\vec{v}}R_\varphi T_{-\vec{v}}# is de draaiing over #\varphi# om het punt #\vec{v}#. Immers, #T_{-\vec{v}}# schuift het vlak zó dat #\vec{v}# naar #\vec{0}# gaat, #R_\varphi# draait het resultaat over #\varphi# om de oorsprong, en #T_{\vec{v}}# schuift het vlak weer zodanig dat de oorsprong terug naar #\vec{0}# gaat.
De draaiing die door #T_{\vec{v}}R_\varphi T_{-\vec{v}}# voorgesteld moet worden, draait over #180# graden en heeft als draaiingspunt #\rv{50,0}#. Vergelijking met bovenstaande leert dat #\varphi=180# en #\vec{v}=\rv{50,0}# volstaat.
omptest.org als je een OMPT examen moet maken.