2-Dimensionale meetkunde: punten en lijnen: Coördinaten in 2 dimensies
Het begrip vector
Onder een vector verstaan we een pijl in het vlak of in de ruimte met een zekere richting en grootte. Met andere woorden: een vector is een lijnstuk met een richting. De lengte van de het lijnstuk is de grootte van de vector.
Verslepen we een vector zodat zijn beginpunt elders komt te liggen (maar richting en grootte onveranderd blijven), dan beschouwen we deze nieuwe pijl toch als een representant van dezelfde vector. Een vector kunnen we dan op verschillende plekken in het vlak of in de ruimte tekenen.
Met de invoering van een assenstelsel hebben we een oorsprong in het vlak gekozen. In deze situatie is het gebruikelijk het beginpunt van vectoren te kiezen in de oorsprong. Dan ligt de vector dus vast door het eindpunt. Een punt dat gegeven wordt door coördinaten #\rv{x,y}#, kan op deze manier dus ook gezien worden als vector.
Soms zijn we niet consequent in het gebruik van beide zienswijzen, maar dat blijkt niet snel tot verwarring of fouten te leiden.
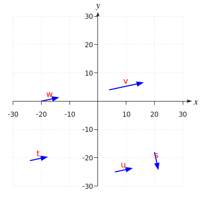
#s# heeft niet de goede richting.
#v# heeft niet de goede lengte.
Als je het beginpunt van #t#, #u# of #w# naar #\rv{0,0}# versleept, dan komt het eindpunt op #\rv{3.9,-4.6}# terecht.
Vectoren noteren we doorgaans door een letter met een pijltje erboven: #\vec{v}#.
Als we de vector door de coördinaten van het eindpunt vastleggen, dan schrijven we ook wel #\vec{v} = \rv{v_1,v_2}#.
Met #\parallel \vec{v}\parallel# geven we de lengte van de vector aan. Als #\vec{v} = \rv{v_1,v_2}#, dan is de lengte de afstand van #\rv{0,0}# tot #\rv{v_1,v_2}#. Later zullen we zien dat deze #\sqrt{v_1^2+v_2^2}# is.
In de literatuur kom je diverse andere notaties tegen, zoals \({\bf v}\), \(\underline{v}\) of \(\bar{v}\).
De nulvector
Er is één bijzondere vector, namelijk een vector van lengte \(0\). Deze vector bepaalt geen richting. We geven de nulvector aan met \(\vec{0}\).
omptest.org als je een OMPT examen moet maken.
