Lineaire functies en vergelijkingen *: Vergelijking van een lijn *
The linear equation of a line
Assume that #a#, #b#, and #c# are constant real numbers: parameters.
Line
The solution to the equation #ax+by+c=0# can be drawn in the plane. They are the points #\rv{x,y}# satisfying #ax+by+c=0#. These points form a straight line, or simply just a line.
- If #b\ne0#, then the equation can be written as #y=-\frac{a}{b}x -\frac{c}{b}#. For, these are the solutions if we consider #x# as a parameter and #y# as unknown. This indicates that for every value of #x# there is a point #\rv{x,y}# with #y# equal to #-\frac{a}{b}x-\frac{c}{b}#.
- If #a\ne0#, the line is oblique. (by oblique we mean neither horizontal neither vertical)
- If #a=0#, then the value of #y# is constant, equal to #-\frac{c}{b}#. In this case the line is horizontal.
- In the exceptional case #b=0# the equation looks like #ax+c=0#.
- If #a\ne0#, then the line is vertical.
- If #a=0# and
- #c\ne0#, then there are no solutions;
- #c=0#, then each pair of values of #\rv{x,y}# is a solution.
Four ways to describe a line
A straight line can be described in different ways.
- The solutions #\rv{x,y}# to an equation #a\cdot x+b\cdot y+c=0# with unknowns #x# and #y#. Here #a#, #b#, and #c# are real numbers such that #a# and #b# are not both equal to zero.
- The line through two given points in the plane; if #P=\rv{p,q}# and #Q=\rv{s,t}# are points in the plane, then the line through #P# and #Q# has equation #a\cdot x+b\cdot y+c=0# with #a=q-t#, #b=s-p#, and #c=t\cdot p-q\cdot s#.
- The line through a given point, the base point, and a direction, indicated by the number #-\frac{a}{b}#, where #a# and #b# are as in the equation given above; this number is called the slope of the line.
- The line with function representation #y = px+q# if #b\ne0# and #x=r# otherwise; here we have #p=-\frac{a}{b}# (the slope), #q = -\frac{c}{b}# (the intercept, which is the value of #y# for #x=0# and #r = -\frac{c}{a}# in terms of the above #a#, #b#, and #c#. This can be seen as a special case of the previous description, with base point #\rv{0,q}#. In the case where #b\ne0#, the variable is #y# a function of #x#, in the other case, #x# is a constant function of #y#.
The first description, by means of the equation #ax+by+c=0#, can be considered to be the definition of a line.
The second description is geometrically inspired, as each pair of points #P=\rv{p,q}# and #Q=\rv{s,t}# determines a unique line. Substitution of #\rv{x,y}=\rv{p,q}# in the equation\[(q-t)\cdot x +(s-p)\cdot y +(t\cdot p-q\cdot s) = 0 \] shows that #P# is a solution, and similarly for #Q#.
The third description is also natural from a geometric viewpoint as a line is uniquely determined by its direction and a point lying on it. If #P=\rv{p,q}# is the point and #r# is the slope, then the line is given by the equation #a\cdot x+b\cdot y+c=0# with #a=-r#, #b=1#, and #c=r\cdot p-q#.
The fourth description can be considered as the solution to the equation #a\cdot x+b\cdot y+c=0# with unknown #y#.
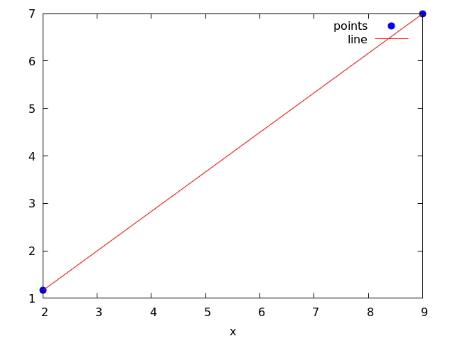
The line is described by the function rule #y=ax+b# where #a# is the slope, given as the quotient of the difference of the #y#-values with the difference of the #x#-values of two points on the line. Hence # a=\frac{7-{{7}\over{6}}}{9-2}={{5}\over{6}}#. The value of #b# follows from #b=y-ax#, where #(x,y)# is a random point on the line. Hence # b={{7}\over{6}}-{{5}\over{6}}\cdot2=-{{1}\over{2}}#.

Or visit omptest.org if jou are taking an OMPT exam.