Functions: Power functions and root functions
Transformations of root functions
Transformations
We can transform the function #f(x)=\sqrt{x}# in three different ways.
| Transformations | Examples | |
| 1 |
We shift the graph of #f(x)=\sqrt{x}# upwards by #\green q#. The new function becomes \[f(x)=\sqrt{x}+\green q\] Then the origin also shifts upwards by #\green q# and becomes equal #\rv{0, \green q}#. Therefore the range of the function becomes equal to #\ivco{\green q}{\infty}#. The domain does not change. |
shifting #f(x)=\sqrt{x}# upwards by#\green3# gives #f(x)=\sqrt{x}+\green3#
|
| 2 |
We shift the graph of #f(x)=\sqrt{x}# to the right by #\blue p#. The new function becomes \[f(x)=\sqrt{x-\blue p}\] Then the origin also shifts to the right by #\blue p# and becomes equal to #\rv{\blue p, 0}#. Therefore the domain of the function becomes equal to #\ivco{\blue p}{\infty}#. The range does not change. |
shifting #f(x)=\sqrt{x}# to the right by #\blue2# gives #f(x)=\sqrt{x-\blue 2}#
|
| 3 |
We multiply the graph of #f(x)=\sqrt{x}# by #\purple a# relative to the #x#-axis. The new function becomes \[f(x)=\purple a \sqrt{x}\] If #\purple a \gt 0#, the origin does not change. Domain and range also remain the same as with the old function. When multiplying by #\purple a \lt 0# the function reverses. The origin and the domain remain the same, but the range becomes equal to #\ivoc{-\infty}{0}#. If #\purple a =-1#, then we have a reflection across the #x#-axis of the old graph. |
multiplying #f(x)=\sqrt{x}# by #\purple4# relative to the #x#-axis gives #y=\purple4 \sqrt{x}#
|
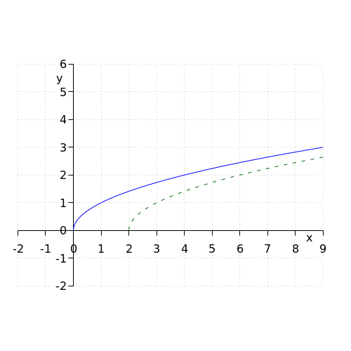
#y=# #\sqrt{x-2}#
The blue graph has origin #\rv{0,0}#, we investigave where this same point is on the green graph. On the green graph this same point lies at #\rv{2,0}#.
Hence, the green graph is obtained by shifting the blue graph to the right by #2#.
Hence, we replace all occurences of #x# in the formula of the blue graph #y=\sqrt{x}# by #x-2#. This gives the following formula for the green graph:
\[y=\sqrt{x-2}\]
Or visit omptest.org if jou are taking an OMPT exam.



