Fonctions: Polynômes de degré supérieur à 2
Inéquations de degré supérieur à 2
De la même manière que nous avons résolu des inéquations du second degré, nous pouvons résoudre des inéquations de degré supérieur à 2.
Résolution d'inéquations de degré supérieur à 2
| Procédure | Exemple | |
| Nous résolvons l'inéquation suivante \[\blue{f(x)} \gt \green{g(x)}\] où #\blue{f(x)}# et #\green{g(x)}# sont des polynômes. | #\blue{x^6+x^3+6} \gt \green{-2x^3+10}# Les solutions sont: #x \lt \sqrt[3]{-4} \land x \gt 1#. |
|
| Étape 1 | Nous résolvons l'équation \[\blue{f(x)} = \green{g(x)}\] | |
| Étape 2 | Nous traçons les graphes de #\blue{f(x)}# et de #\green{g(x)}#. | |
| Étape 3 | À l'aide de l'étape 1 et 2, nous déterminons les valeurs de #x# pour lesquelles l'inéquation est vraie. |
Notez que cette procédure est également valable pour les inégalités larges #\geq# et #\leq#. Alors les valeurs #x# des points d'intersection font également partie de la solution.
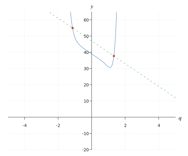
#q\gt -2^{{{1}\over{5}}}\land q\lt 4^{{{1}\over{5}}}#
| Étape 1 | Nous résolvons l'équation #q^{10}-2\cdot q^5-7\cdot q+39=47-7\cdot q#. \[\begin{array}{rcl} q^{10}-2\cdot q^5-7\cdot q+39&=&47-7\cdot q \\ &&\phantom{xxx}\blue{\text{équation à résoudre}}\\ q^{10}-2\cdot q^5-8&=&0 \\&&\phantom{xxx}\blue{\text{réduction à }0}\\ \left(q^5-4\right)\cdot \left(q^5+2\right)&=&0 \\&&\phantom{xxx}\blue{\text{factorisation}}\\ q^5-4=0 &\lor& q^5+2=0 \\&&\phantom{xxx}\blue{A\cdot B=0 \text{ si et seulement si }A=0\lor B=0}\\ q=4^{{{1}\over{5}}} &\lor& q=-2^{{{1}\over{5}}} \\&&\phantom{xxx}\blue{\text{résolution des équations}}\\ \end{array} \] |
| Étape 2 | Nous traçons les graphes de #y=q^{10}-2\cdot q^5-7\cdot q+39# (bleu) et de #y=47-7\cdot q# (vert). ![]() |
| Étape 3 | Nous déterminons les solutions de l'inéquation à partir du graphique. \[q\gt -2^{{{1}\over{5}}}\land q\lt 4^{{{1}\over{5}}}\] |
Déverrouiller l'accès complet
L'accès des enseignants
Demander un compte de démonstration. Nous allons vous aider à démarrer avec notre environnement d'apprentissage numérique.
L'accès des étudiants
Votre université est pas un partenaire? Accédez à nos cours par passer votre indépendance mathématique de votre université. Voir le prix et plus.
Ou visitez omptest.org si jou prenez un examen de OMPT.
Ou visitez omptest.org si jou prenez un examen de OMPT.
