Linear formulas and equations: Formulas
Graphs
We can create a table corresponding to the formula #\blue{y=5x+10}# :
\[\begin{array}{l|c|c|c|c|c}
x & 0 & 1 & 2 & 3 & 4\\
\hline
y & 10 & 15 & 20 & 25 & 30
\end{array}\] We made this table by calculating the value of #y# corresponding to the chosen value of #x# in the upper row. The values of @y@ are in the bottom row.
We can make a graph corresponding to this table. The upper row with values for #x# corresponds to the horizontal axis, and the bottom row with values for #y# corresponds to the vertical axis.
If #x=1#, then #y=15#. This corresponds to the point #\rv{1,15}#. On the right you see how you can find this point by drawing perpendicular lines from the axes. From the table it follows that the graph goes through the following points: #\rv{0,10}#, #\rv{1,15}#, #\rv{2,20}#, #\rv{3,25}# and #\rv{4,30}#. These points are drawn on the right and connected by a smooth line, which in this case is a straight line.
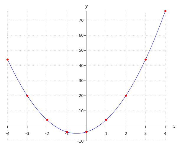
| #\boldsymbol{x}# | #-4# | #-3# | #-2# | #-1# | #0# | #1# | #2# | #3# | #4# |
| #\boldsymbol{y}# | #44# | #20# | #4# | #-4# | #-4# | #4# | #20# | #44# | #76# |

Or visit omptest.org if jou are taking an OMPT exam.