Inleiding tot differentiëren: Definitie afgeleide
Het begrip afgeleide
In de vorige paragraaf is het begrip differentiequotiënt gedefinieerd. We benaderden de helling van de raaklijn van een grafiek door het differentiequotiënt van de functie in het punt #a# met een klein verschil #h# te nemen. In deze paragraaf gaan we kijken wat er gebeurt als we #h# steeds kleiner maken. We zullen ontdekken dat de helling (ook wel richtingscoëfficiënt genoemd) van de raaklijn aan een grafiek in een punt gelijk is aan de limiet voor #h# naar #0# van het differentiequotiënt.
Maar eerst gaan we kijken wat er gebeurt als #h# steeds kleiner wordt.

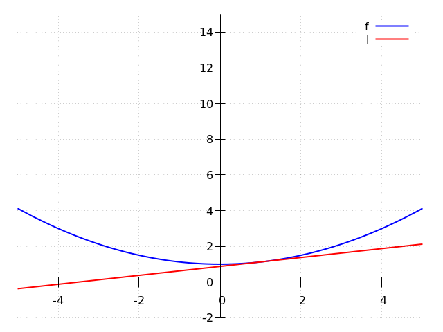
Benader de helling van #l# in punt #\rv{1,1.12500}# door het differentiequotiënt van #f# in #1# met verschil #h# uit te rekenen voor achtereenvolgens #h=1#, #h=\frac{1}{10}#, #h=\frac{1}{100}#, #h=\frac{1}{1000}# en #h=\frac{1}{10000}#. Geef je antwoorden in #5# decimalen nauwkeurig.
Het differentiequotiënt voor #h=1# is: #0.37500#
Het differentiequotiënt voor #h=\frac{1}{10}# is: #0.26250#
Het differentiequotiënt voor #h=\frac{1}{100}# is: #0.25125#
Het differentiequotiënt voor #h=\frac{1}{1000}# is: #0.25012#
Het differentiequotiënt voor #h=\frac{1}{10000}# is: #0.25001#
Dit volgt uit onderstaande berekeningen:
\[\begin{array}{r|cl}
h&&\text{differentiequotiënt van }f\text{ in }1\text{ met verschil }h\\
\hline
1&\phantom{xx}& \frac{f(2)-1.12500}{1}\phantom{0000}=\frac{1.50000-1.12500}{1}=0.37500\\
\frac{1}{10}&&\frac{f(1.10000)-1.12500}{\frac{1}{10}}=\frac{1.15125-1.12500}{\frac{1}{10}}=0.26250\\
\frac{1}{100}&&\frac{f(1.01000)-1.12500}{\frac{1}{100}}=\frac{1.12751-1.12500}{\frac{1}{100}}=0.25125\\
\frac{1}{1000}&&\frac{f(1.00100)-1.12500}{\frac{1}{1000}}=\frac{1.12525-1.12500}{\frac{1}{10}}=0.25012\\
\frac{1}{10000}&&\frac{f(1.00010)-1.12500}{\frac{1}{10000}}=\frac{1.12503-1.12500}{\frac{1}{10000}}=0.25001
\end{array}\]
We zien dat als #h# steeds kleiner wordt, het differentiequotiënt steeds nauwkeuriger de helling van de raaklijn benadert. Dit leidt tot de volgende definitie van de helling van een grafiek, die we afgeleide noemen.
Differentiatie
Laat #f# een functie zijn die gedefinieerd is op een interval rond een punt #a#. Als #\lim_{h\to 0}\frac{f(a+h)−f(a)}{h}# bestaat, dan heet #f# differentieerbaar in #a#; de limiet heet de afgeleide van #f# in #a#. Deze limiet geven we aan met #f’(a)# en ook wel met #\dfrac{{\dd f}}{{\dd}x}(a)#. Het bepalen van de afgeleide heet differentiëren.
Als #f# differentieerbaar is in alle punten van een interval #I#, dan zeggen we ook dat #f# differentieerbaar is op #I#. In dat geval is #f’# een functie op #I#.
De waarde #f'(x)# wordt vaak aangegeven met #\frac{{\dd}}{{\dd}x}f(x)#.
Als #y# een functievoorschrift van #f# is, dan schrijven we ook wel #\left.\frac{{\dd }}{{\dd}x}y\right|_{x=a}# in plaats van #f'(a)# of #\frac{{\dd f }}{{\dd}x}(a)#.
Het getal #f'(a)# is de helling van de grafiek van #f# in het punt #\rv{a,f(a)}#.
Vaak worden de functie #f# en het functievoorschrift #f(x)# (dat is de waarde van #f# in een willekeurig punt #x#) door elkaar gebruikt. De uitdrukkingen #f'(x)# en #\dfrac{\dd}{\dd x}f(x)# worden ook gebruikt in plaats van #f'#.
Een voorbeeld van het gebruik van de verticale streep is\[\frac{\dd f}{\dd x}(3)=\left.\frac{\dd}{\dd x}(x^2+1)\right|_{x=3}=\left.(2x)\right|_{x=3}=6\tiny.\]
Let op: in het algemeen is niet elke functie differentieerbaar, maar daar zal in deze cursus niet dieper op ingegaan worden.
Met behulp van deze definitie kunnen we de afgeleide in een punt berekenen. Dat gebeurt in twee stappen. In de eerste stap stellen we het differentiequotiënt op in het punt met verschil #h#. In de tweede stap laten we #h# naar #0# gaan, oftewel: we nemen de limiet voor #h\to 0#. De onderstaande voorbeelden geven deze twee stappen weer, eerst in een specifiek punt, vervolgens in een algemeen punt #x=a#.
Allereerst berekenen we het differentiequotiënt van #f# in #3# met verschil #h#:
\[\begin{array}{rcl}\frac{\Delta y}{\Delta x}&=&\frac{f(3+h)-f(3)}{h}\\
&&\phantom{xx}\color{blue}{\text{definitie}}\\
&=&\frac{\frac{1}{2} \cdot (3+h)^2+5-(\frac{1}{2} \cdot (3)^2+5)}{h}\\
&&\phantom{xx}\color{blue}{f(x)=\frac{1}{2}x^2+5}\\
&=&\frac{\frac{1}{2} \cdot (3^2+h^2+2 \cdot 3h)-\frac{1}{2} \cdot (3)^2}{h}\\
&&\phantom{xx}\color{blue}{\text{haakjes weggewerkt}}\\&=&\frac{\frac{1}{2} \cdot (h^2+2 \cdot 3h)}{h}={{h}\over{2}}+3\\&&\phantom{xx}\color{blue}{\text{vereenvoudigd}}\\
\end{array}\]
Vervolgens berekenen we de afgeleide van #f# in het punt #x=3# als de limiet voor #h \to 0# van het differentiequotiënt:
\[f'(3)= \lim_{h \to 0}\left ({{h}\over{2}}+3\right)=3\tiny.\]
omptest.org als je een OMPT examen moet maken.