Net als bij functies van één variabele willen we goed hanteerbare criteria hebben om het karakter van een stationair punt te kunnen bepalen. Hiervoor kijken we naar de partiële afgeleiden van de tweede orde van \(f(x,y)\) rondom een stationair punt \(\rv{a,b}\). Bij één variabele is een stationair punt een lokaal minimum als de tweede afgeleide in het punt positief is en een lokaal maximum als de tweede afgeleide daar negatief is. Als #f# voldoende vaak differentieerbaar is in #\rv{a,b}#, dan geldt dit criterium ook voor de beperking van #f# tot de #x#-as en tot de #y#-as. Je zou dus kunnen verwachten dat het stationaire punt #\rv{a,b}# een lokaal minimum van #f# is als #f_{xx}(a,b)\gt0# en #f_{yy}(a,b)\gt0#. Maar dit is niet voldoende, zoals uit het voorbeeld #f(x,y)= x^2 -3x\cdot y +y^2# in het stationaire punt #\rv{0,0}# blijkt: zowel #f_{xx}(0,0)\gt0# als #f_{yy}(0,0)\gt0# gelden, maar de beperking van #f# tot de lijn #y=x# door het stationaire punt is de functie #f(x,x)=-x^2#, die een maximum in #\rv{0,0}# heeft.
Om een voldoende criterium voor een lokaal extremum (dat wil zeggen: maximum of minimum) te formuleren, hebben we het volgende begrip nodig.
Laat \(f(x,y)\) een bivariate functie zijn waarvan alle partiële afgeleiden van orde één en twee bestaan. De Hessiaan van \(f(x,y)\) is de bivariate functie \[H(x,y)=f_{xx}(x,y)\cdot f_{yy}(x,y)-f_{xy}(x,y)^2\tiny.\]
Als bijvoorbeeld #f(x,y)=x^2\cdot y^3#, dan is \[\begin{array}{rcl}H(x,y)&= &f_{xx}(x,y)\cdot f_{yy}(x,y)-f_{xy}(x,y)^2 \\&=& 2y^3\cdot 6x^2\cdot y - \left(6x\cdot y^2\right)^2\\&=&12x^2\cdot y^4-36x^2\cdot y^4\\&=&-24x^2\cdot y^4\end{array}\]
Laat \(f(x,y)\) een bivariate functie zijn waarvan alle partiële afgeleiden van orde één en twee bestaan en continu zijn. Laat verder \(\rv{a,b}\) een stationair punt van #f# zijn in een open cirkelschijf die volledig in het domein van #f# ligt. Geef met #H# de Hessiaan van #f# aan.
- Als \(H(a,b)\gt0\) en \(f_{xx}(a,b)\gt0\), dan is \(\rv{a,b}\) een lokaal minimum van \(f(x,y)\).
- Als \(H(a,b)\gt0\) en \(f_{xx}(a,b)\lt0\), dan is \(\rv{a,b}\) een lokaal maximum van \(f(x,y)\).
- Als \(H(a,b)\lt0\), dan heeft \(f(x,y)\) een zadelpunt in \(\rv{a,b}\).
In het eerste geval heet de functie #f# concaaf rond #\rv{a,b}#; in het tweede geval convex.
Bewijsschets: Voor het begrip kunnen we gerust #\rv{a,b}=\rv{0,0}# kiezen. Om na te gaan of het stationaire punt #\rv{0,0}# een lokaal minimum of lokaal maximum is, gaan we na of dit het geval is voor #f# als functie op elke lijn #l# door #\rv{0,0}#. Het is niet eenvoudig om in te zien dat dit voldoende zou zijn; om deze observatie te bewijzen is meer kennis van wiskunde voor nodig dan we hier behandelen.
Eerst bekijken we de lijn foor #\rv{0,0}# met vergelijking #x=0#. Voor de functie #f# met als domein deze lijn betekent het feit dat #\rv{0,0}# stationair is dat #f_y(0,0)=0#. Maar de theorie voor één variabele heeft ook criteria voor lokale minima en maxima:
- Als #f_{yy}(0,0)\gt0#, dan is #\rv{0,0}# een lokaal minimum van de beperking van #f# tot de lijn #x=0#.
- Als #f_{yy}(0,0)\lt0#, dan is #\rv{0,0}# een lokaal maximum van de beperking van #f# tot de lijn #x=0#.
Voor de lijn met vergelijking #y=0# gelden vergelijkbare criteria met betrekking tot de dubbele afgeleide naar #x#.
De reden dat dit niet voldoende is voor minimaliteit of maximaliteit van #f# op een 2-dimensionale open schijf rond #\rv{0,0}# is dat er veel meer lijnen door #\rv{0,0}# zijn: #\rv{0,0}# is een lokaal minimum als de dubbele afgeleide in #\rv{0,0}# van de beperking van #f# tot elke lijn door #\rv{0,0}# positief is.
Elke lijn door #\rv{0,0}# ongelijk aan de #y#-as wordt gegeven door een vergelijking van de vorm #y=\lambda x# voor een zeker getal #\lambda#. Een willekeurig punt op die lijn heeft de vorm #\rv{u,\lambda u}#, waarbij #u# een reëel getal is. Als we #f# beperken tot zo'n lijn, dan wordt de waarde van #f# in #\rv{u,\lambda u}# gelijk aan #f(u,\lambda u)#. We kunnen #x# en #y# dus zien als functies van #u# gegeven door de voorschriften #x=u# en #y=\lambda u#. Het punt #\rv{0,0}# is een lokaal minimum van #f# op die lijn als #f_{uu}(0)\gt0#. Deze laatste uitdrukking kunnen we berekenen met behulp van de kettingregels voor partiële differentiatie en commuteren van gemengde afgeleiden:\[\begin{array}{rcl}f_{uu}(0)&=&\left.\frac{\dd}{\dd u}\left(f_{x}\cdot x_u+f_{y}\cdot y_u\right)\right|_{u=0}\\&&\phantom{xxxuvw}\color{blue}{\text{kettingregel}}\\&=&\left.\left(f_{xx} \cdot x_u+\lambda f_{yx}\cdot x_u + f_{xy}\cdot y_u+\lambda f_{yy}\cdot y_u\right)\right|_{u=0}\\&&\phantom{xxxuvw}\color{blue}{\text{kettingregel}}\\&=& \left.\left( f_{xx} +\lambda f_{yx} +\lambda f_{xy}+\lambda^2f_{yy}\right)\right|_{u=0} \\&&\phantom{xxxuvw}\color{blue}{x_u=1\text{ en } y_u=\lambda}\\&=& \left.\left( f_{xx} +2\lambda f_{xy}+\lambda^2f_{yy}\right)\right|_{u=0} \\&&\phantom{xxxuvw}\color{blue}{f_{xy}=f_{yx}}\\&=&f_{xx}(0,0) +2\lambda f_{xy}(0,0)+\lambda^2f_{yy}(0,0) \\&&\phantom{xxxuvw}\color{blue}{u=0 \text{ ingevuld}}\end{array}\]Als deze uitdrukking altijd (dat wil zeggen: voor elke waarde van #\lambda#) positief is, dan is #\rv{0,0}# een lokaal minimum van #f# op elke lijn door het stationaire punt #\rv{0,0}#. Dit betekent dat er, voor elke lijn #l# door het stationaire punt een positief getal #\varepsilon_l# is, zodat #f(x,y)\ge f(0,0)# voor alle #\rv{x,y}# op de lijn #l# op afstand ten hoogste #\varepsilon# van #\rv{0,0}#. Hieruit volgt, met iets meer wiskunde dan we tot nu behandelden, dat er een positief getal #\epsilon# is, zodat, voor elk punt #\rv{x,y}# in de open schijf #S_{\rv{0,0},\varepsilon}# met straal #\varepsilon# en middelpunt #\rv{0,0}# geldt #f(x,y)\ge f(0,0)#. Maar dan is #\rv{0,0}# een lokaal minimum van #f#.
We vragen ons dus af onder welke voorwaarde de uitdrukking \(f_{xx}(0,0) +2\lambda f_{xy}(0,0)+\lambda^2f_{yy}(0,0)\) altijd positief (of, voor het criterium van een lokaal maximum, altijd negatief) is. Omdat de uitdrukking een kwadratische veeltermfunctie in #\lambda# is, weten we dat dit het geval is als de discriminant negatief is:\[4f_{xy}(0,0)^2-4f_{xx}(0,0)f_{yy}(0,0)\lt0\]Na deling door #-4# staat hier #H(0,0)\gt0#. Hieruit volgen de eerste twee uitspraken.
Als #H(0,0)\lt0#, dan is de discriminant positief, en zijn er dus twee waarden van #\lambda# zodat de dubbele afgeleide in #\rv{0,0}# van de beperking van #f# tot de lijn door #\rv{0,0}# positief is voor één waarde van #\lambda# en negatief voor een ander. Het punt #\rv{0,0}# is dus een lokaal minimum van #f# op de ene lijn en een lokaal maximum op de andere. De conclusie is dat #\rv{0,0}# een zadelpunt is. Hiermee is de bewijsschets afgerond.
Als #H(a,b)\gt0#, dan is #f_{xx}(a,b) \cdot f_{yy}(a,b)\gt f_{xy}(a,b) ^2\ge0#. In het bijzonder zijn #f_{xx}(a,b)# en # f_{yy}(a,b)# dan ongelijk aan #0# en hebben ze hetzelfde teken, zodat er altijd van een lokaal minimum of lokaal maximum sprake is. Dus alleen als #H(a,b)=0#, is er geen uitsluitsel over de aard van het stationaire punt #\rv{a,b}#.
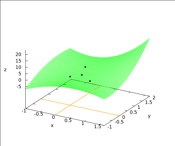
Bepaal de aard van de stationaire punten van de functie #f(x,y) = 5\cdot y\cdot x^2+2\cdot y^2\cdot x-4\cdot y\cdot x#.
Er zijn vier stationaire punten. Drie daarvan, te weten \(\rv{0,0}\), \(\rv{1,0}\) en \(\rv{0,3}\), zijn zadelpunten. De vierde, \(\rv{\tfrac{1}{3},1}\), is een lokaal minimum.
De partiële afgeleiden zijn \[f_x(x,y)=10\cdot y\cdot x+2\cdot y^2-4\cdot y\phantom{xxx}\text{error}\phantom{xxx}f_y(x,y)=5\cdot x^2+4\cdot y\cdot x-4\cdot x\tiny.\] De stationaire punten zijn dus de oplossingen van het stelsel vergelijkingen \[\left\{\begin{array}{rll} 10\cdot y\cdot x+2\cdot y^2-4\cdot y&=0\\ 5\cdot x^2+4\cdot y\cdot x-4\cdot x&=0\end{array}\right.\]De oplossing is \(\left\{{\rv{0,0},\rv{0,2},
\rv{{{4}\over{5}},0},\rv{{{4}\over{15}},
{{2}\over{3}}}}\right\}\). Er zijn dus vier stationaire punten.
Om de aard van deze stationaire punten te bepalen, berekenen we de partiële afgeleiden van tweede orde: \[f_{xx}(x,y)=10\cdot y,\phantom{xxx} f_{xy}(x,y)=10\cdot x+4\cdot y-4,\phantom{xxx}f_{yy}(x,y)=4\cdot x\tiny.\] Met het volgende schema, waarin \(H(a,b)=f_{xx}(a,b)\cdot f_{yy}(a,b)-f_{xy}(a,b)^2\) de waarde van de Hessiaan in #\rv{a,b}# is, trekken we conclusies over de stationaire punten. \[\begin{array}{|c|c|c|c|c|c|} \hline \rv{a,b} & f_{xx}(a,b) & f_{xy}(a,b) & f_{yy}(a,b) & H(a,b) & \text{conclusie} \\ \hline \rv{ 0 , 0 } & 0 & -4 & 0 & -16 & \text{ zadelpunt } \\ \hline \rv{ 0 , 2 } & 20 & 4 & 0 & -16 & \text{ zadelpunt }\\ \hline \rv{ {{4}\over{5}} , 0 } & 0 & 4 & {{16}\over{5}} & -16 & \text{ zadelpunt }\\ \hline \rv{ {{4}\over{15}} , {{2}\over{3}} } & {{20}\over{3}} & {{4}\over{3}} & {{16}\over{15}} & {{16
}\over{3}} & \text{ lokaal minimum }\\ \hline \end{array}\]
Onderstaande grafiek van #f# illustreert deze resultaten.