2-Dimensionale meetkunde: punten en lijnen: Afstand
Afstand van punt tot lijn
De afstand van een punt tot een lijn is de kortste afstand van het punt tot een punt van de lijn.
Niet elk punt heeft een kortste afstand tot elk meetkundig object. Er zijn bijvoorbeeld grafieken van functies die punten hebben die willekeurig dicht bij de oorsprong komen, terwijl de oorsprong er niet op ligt. De afstand tussen de oorsprong en een punt van de grafiek is dan "willekeurig klein", maar niet #0#. We zullen met behulp van de stelling van Pythagoras inzien dat de kortste afstand van een punt tot een lijn wel bestaat, en gerealiseerd wordt door één speciaal punt op de lijn.
De afstand van een punt tot een lijn in het vlak
De afstand van het punt #P = \rv{p,q}# tot de lijn #l# met vergelijking #ax+by+c=0# is \[\frac{|a\,p+b\,q+c| }{\sqrt{a^2+b^2}}\tiny.\]
Dit is de afstand van #P# tot het punt #Q=\rv{p,q}-\frac{a\,p+b\,q+c}{a^2+b^2}\cdot\rv{a,b}# van #l#, waarbij het lijnstuk #PQ# loodrecht staat op #l#.
Het punt #Q# heet de loodrechte projectie van #P# op #l#.
Schrijf #P = \rv{p,q}# en laat #Q# het punt op de lijn #l# zijn, zodat de lijn door #P# en #Q# loodrecht staat op #l#. Dan is #Q# het dichtst bij #P# van alle punten op #l#. Dit volgt uit de stelling van Pythagoras omdat voor elk ander punt #E# op de lijn #l#, de afstand tot #P# de lengte van de schuine zijde van de driehoek #PQE# is, en dus groter is dan de lengte van de rechte zijde #QP#.
Om de formules te bewijzen, stellen we vast dat de vector #\rv{a,b}# loodrecht staat op de richtingsvector #\rv{b,-a}# van #l#. Deze vaststelling volgt uit de volgende twee feiten:
- De vector #\rv{b,-a}# is een richtingsvector van #l# volgens Parametervoorstelling en vergelijking van een lijn.
- De vector #\rv{a,b}# staat loodrecht op #\rv{b,-a}# volgens Loodrechte vectoren.
Dankzij deze vaststelling hebben we de volgende parametervoorstelling voor de lijn door #P# die loodrecht staat op #l#:
\[\rv{p,q}+\lambda\rv{a,b}\tiny.\]
Het snijpunt van deze lijn met #l# kunnen we bepalen door coördinaten van de parametervoorstelling in te vullen in de vergelijking voor #l#:
\[ a\left(p+a \lambda\right) + b\left(q+b\lambda \right) + c=0\tiny.\]Dit is een lineaire vergelijking met onbekende #\lambda#. Er is precies één oplossing: \[\lambda = \frac{-ap-bq-c}{a^2+b^2}\tiny.\]Invullen van deze oplossing in de parametervoorstelling geeft het snijpunt:\[Q = \rv{p,q}-\frac{ap+bq+c}{a^2+b^2}\rv{a,b}\tiny.\]De afstand #|PQ|# van #P# tot #Q#, tenslotte, is gelijk aan de afstand van #\vec{0}# tot #Q-P = \frac{-ap-bq-c}{a^2+b^2}\rv{a,b}#, en dat is de lengte van de vector #\parallel \vec{PQ} \parallel #: \[ \parallel \vec{PQ} \parallel =\sqrt{\left(\frac{-ap-bq-c}{a^2+b^2}\right)^2}\sqrt{a^2+b^2}=\frac{|ap+bq+c|}{\sqrt{a^2+b^2}}\tiny.\]
Het is niet zo belangrijk om de formule te onthouden; het gaat erom de afstand te kunnen berekenen als de afstand van #P# tot #Q#.
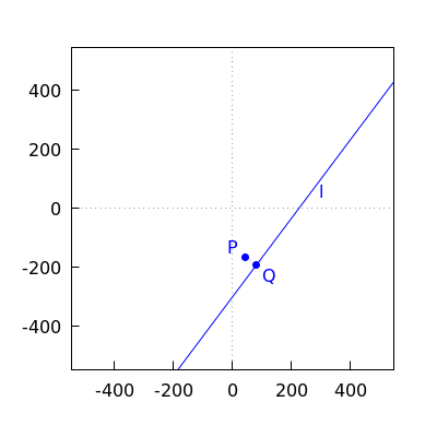
Om deze afstand te bepalen, berekenen we eerst de coördinaten van het punt #Q# op #l#, waarvoor #PQ# loodrecht op #l# staat. Uit Overgangen tussen parametervoorstelling en vergelijking volgt dat de richtingsvector van #l# gelijk is aan #\rv{3,4}#. Uit Bepaling van de loodrechte vector volgt dat de lijn door #P# en #Q# dan de richtingsvector #\rv{4,-3}# heeft, zodat deze lijn de volgende parametervoorstelling heeft:\[\rv{45,-165}+\lambda\rv{4,-3}\tiny.\]Het snijpunt van deze lijn met #l# voldoet aan\[4\cdot (45+4 \lambda)+(-3)\cdot(-165-3 \lambda)-900=0\tiny.
\]De oplossing van deze lineaire vergelijking is #\lambda = 9#. Invullen van deze waarde in de parametervoorstelling geeft het snijpunt #Q = \rv{81,-192}#. De gevraagde afstand is die van #P# tot #Q#: \[ |PQ|=\sqrt{ (81-45)^2+(-192+165)^2} =\sqrt{{36}^2+{27}^2} = \sqrt{2025}= 45\tiny. \]
omptest.org als je een OMPT examen moet maken.
