2-Dimensionale meetkunde: punten en lijnen: Coördinaten in 2 dimensies
Operaties voor vectoren
We bespreken twee operaties op vectoren in het platte vlak.
De optelling van de vectoren \(\rv{a,b}\) en \(\rv{c,d}\) is de vector \(\rv{a+c,b+d}\). We noteren deze optelling met de bekende #+# en schrijven dus
\[\rv{a,b}+\rv{c,d}=\rv{a+c,b+d}\tiny.\]
De scalaire vermenigvuldiging van de vector \(\rv{a,b}\) met het getal #c# is de vector \(\rv{a\cdot c,b\cdot c}\).
We noteren deze vermenigvuldiging met de bekende punt #\cdot# en schrijven dus
\[c\cdot \rv{a,b}=\rv{a\cdot c,b\cdot c}\tiny.\]
De scalaire vermenigvuldiging heeft een andere naam dan "vermenigvuldiging" gekregen omdat het geen vermenigvuldiging van twee vectoren is: er komt maar één vector aan te pas.
Nu de meetkundige interpretatie:
- De vector \(\rv{a,b}+\rv{c,d}\) is het vierde punt van de ruit met hoekpunten \(\rv{0,0}\), \(\rv{a,b}\) en \(\rv{c,d}\). In het bijzonder wordt \(\rv{a,b}+\rv{c,d}\) verkregen door het beginpunt van de vector \(\rv{c,d}\) in het eindpunt van \(\rv{a,b}\) te plaatsen en de vector te nemen die het beginpunt van \(\rv{a,b}\) en het eindpunt van de zojuist geplaatste vector heeft.
- De vector \(c\cdot \rv{a,b}\) wordt uit de vector \(\rv{a,b}\) verkregen door deze met een factor #c# op te blazen.
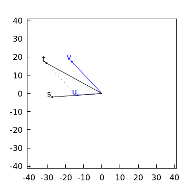
#\vec{u}+\vec{v} = \rv{-31,17}# en #2 \cdot \vec{u} = \rv{-28,-2}#
Deze vectoren staan hieronder afgebeeld als respectievelijk #t# en #s#. De gestippelde vector stelt de representant van de vector #\vec{v}# voor waarvan het beginpunt samenvalt met het eindpunt van #\vec{u}#.

Deze vectoren staan hieronder afgebeeld als respectievelijk #t# en #s#. De gestippelde vector stelt de representant van de vector #\vec{v}# voor waarvan het beginpunt samenvalt met het eindpunt van #\vec{u}#.

Ontgrendel volledige toegang
Toegang voor leraar
Vraag een demo account aan. Wij helpen je graag op weg met onze digitale leeromgeving.
Toegang voor student
Is jouw universiteit niet aangesloten?
Via Pass Your Math kan je toegang krijgen tot onze cursussen onafhankelijk van je onderwijsinstelling. Bekijk de prijzen en nog veel meer. Of ga naar
omptest.org als je een OMPT examen moet maken.
omptest.org als je een OMPT examen moet maken.
