2-Dimensionale meetkunde: punten en lijnen: Coördinaten in 2 dimensies
Operaties voor vectoren
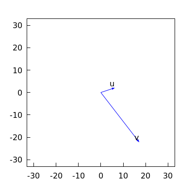
In de figuur hieronder zijn de vectoren #\vec{u}=\rv{6,2}# en #\vec{v} = \rv{17,-22}# getekend.

Wat is de som van #\vec{u}# en #\vec{v}#? En wat is de scalaire vermenigvuldiging van #\vec{u}# met #3#?

Wat is de som van #\vec{u}# en #\vec{v}#? En wat is de scalaire vermenigvuldiging van #\vec{u}# met #3#?
| #\vec{u}+\vec{v} = # |
| #3 \cdot \vec{u} = # |
Ontgrendel volledige toegang
Toegang voor leraar
Vraag een demo account aan. Wij helpen je graag op weg met onze digitale leeromgeving.
Toegang voor student
Is jouw universiteit niet aangesloten?
Via Pass Your Math kan je toegang krijgen tot onze cursussen onafhankelijk van je onderwijsinstelling. Bekijk de prijzen en nog veel meer. Of ga naar
omptest.org als je een OMPT examen moet maken.
omptest.org als je een OMPT examen moet maken.