Fourier series: Coefficients of Fourier series
Fourier coefficients for arbitrary periods
Sometimes the need arises to find a Fourier series for a #2L#-periodic function for a number #L# distinct from #\pi#. This is achievable with minor adjustments to what we have already seen in the case of a #2\pi#-periodic function.
Euler formulas for arbitrary periodsLet #L# be a positive number and let #f# be a #2L#-periodic function.
The Fourier series of #f# is
\[\begin{array}{rcl}\displaystyle \frac{a_0}{2} + \sum_{n=1}^{\infty}\left( a_n \cos \left(\frac{\pi n x}{L}\right) + b_n \sin \left(\frac{\pi n x}{L}\right) \right)\end{array}\]
where
\[\begin{array}{rcl}\displaystyle a_n&=&\displaystyle\frac{1}{L} \int_{-L}^{L} f(x) \cos\left( \frac{\pi n x}{L}\right) \dd x \quad (n=0,1,\ldots)\\ \displaystyle b_n&=&\displaystyle\frac{1}{L} \int_{-L}^{L} f(x) \sin \left(\frac{\pi n x}{L} \right)\dd x\quad (n=1,2,\ldots)\end{array}\]
- \(a_0 = -6\)
- \(a_m=\frac{4\cdot\left((-1)^m-1\right)}{m^2\cdot\pi^2}\) \(m=1,2,3,\dots\)
- \(b_m=-\frac{4\cdot(-1)^m}{m\cdot\pi}\) \(m=1,2,3\dots\)
- \(f(x)=-3+\sum_{m=1}^{\infty}\left(\frac{4\cdot\left((-1)^m-1\right)}{m^2\cdot\pi^2}\cdot\cos\left(\frac{m\cdot\pi\cdot x}{5}\right)-\frac{4\cdot(-1)^m}{m\cdot\pi}\cdot\sin\left(\frac{m\cdot\pi\cdot x}{5}\right)\right) \)
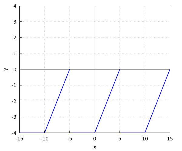
The graph of the function \(f(x)\) has been plotted over three periods in the figure below.

Noting that the half-period of \(f\) is \(L=5\), we can caluclate the coefficient \(a_0\) as follows.
\[\begin{array}{rcl}a_0&=&\frac{1}{L}\int_{-L}^{L}f(x)\hspace{0.1cm}{\dd x}\\&=&{{1}\over{5}}\left\{\int_{-5}^0-4\hspace{0.1cm}{\dd x}+\int_0^{5}\left({{4\cdot x}\over{5}}-4\right)\hspace{0.1cm}{\dd x}\right\}\\&=&{{1}\over{5}}\left\{\left[-4\cdot x\right]_{-5}^{0}+\left[{{2\cdot x^2}\over{5}}-4\cdot x\right]_0^{5}\right\} \\&=&{{1}\over{5}}\left\{\left(0-(20)\right)+\left(-10-0\right)\right\}\\&=&{{1}\over{5}}\left(-30\right)\\&=&-6\end{array}\] The coefficients \(a_m\) are calculated as follows.
\[\begin{array}{rcl}a_m&=&\frac{1}{L}\int_{-L}^{L}f(x)\cdot\cos\left(\frac{m\cdot\pi\cdot x}{L}\right){\dd x}\\&=&{{1}\over{5}}\left\{\int_{-5}^0 -4\cdot\cos\left(\frac{m\cdot\pi\cdot x}{5}\right) {\dd x}+\int_0^{5}\left({{4\cdot x}\over{5}}-4\right)\cdot \cos\left(\frac{m\cdot\pi\cdot x}{5}\right){\dd x}\right\}\\&=&{{1}\over{5}}\int_{-5}^0 -4\cdot\cos\left(\frac{m\cdot\pi\cdot x}{5}\right) {\dd x}+{{1}\over{5}}\int_0^{5}\left({{4\cdot x}\over{5}}-4\right)\cdot \cos\left(\frac{m\cdot\pi\cdot x}{5}\right){\dd x}\\&=&{{1}\over{5}}\left[-\frac{20}{m\cdot\pi}\cdot\sin\left(\frac{m\cdot\pi\cdot x}{5}\right)\right]_{-5}^0+{{4}\over{25}}\int_0^{5}\left(x-5\right)\cdot\cos\left(\frac{m\cdot\pi\cdot x}{5}\right){\dd x}\\&=&{{1}\over{5}}\left(-\frac{20}{m\cdot\pi}\cdot\left(\sin(0)-\sin(-m\cdot\pi)\right)\right)+{{4}\over{25}}\int_0^{5}\left(x-5\right)\cdot\cos\left(\frac{m\cdot\pi\cdot x}{5}\right){\dd x}\\&=&{{4}\over{25}}\int_0^{5}\left(x-5\right)\cdot\cos\left(\frac{m\cdot\pi\cdot x}{5}\right){\dd x} \end{array}\] The integral above can be evaluated using integration by parts. Setting \(g(x)=x-5\) and \(\frac{{\dd f(x)}}{{\dd x}}=\cos\left(\frac{m\cdot\pi\cdot x}{5}\right)\), we have \(\frac{{\dd g(x)}}{{\dd x}}=1\) and \(f(x)=\frac{5}{m\cdot\pi}\cdot\sin\left(\frac{m\cdot\pi\cdot x}{5}\right)\). Hence \[\begin{array}{rcl}a_m&=&{{4}\over{25}}\left\{\left[f(x)\cdot g(x)\right]_0^{5}-\int_0^{5}\frac{{\dd g(x)}}{{\dd x}}\cdot f(x){\dd x}\right\}\\&=&{{4}\over{25}}\left\{\left[\frac{5\cdot(x-5)}{m\cdot\pi}\cdot\sin\left(\frac{m\cdot\pi\cdot x}{5}\right)\right]_0^{5}-\frac{5}{m\cdot\pi}\int_0^{5}\sin\left(\frac{m\cdot\pi\cdot x}{5}\right){\dd x}\right\}\\&=&{{4}\over{25}}\left\{\left(0-0\right)+\frac{25}{m^2\cdot\pi^2}\left[\cos\left(\frac{m\cdot\pi\cdot x}{5}\right)\right]_0^{5} \right\}\\&=&{{4}\over{25}}\left\{\frac{25}{m^2\cdot\pi^2}\left(\cos\left(m\cdot\pi\right)-\cos\left(0\right)\right) \right\}\\&=&{{4}\over{25}}\left\{\frac{25}{m^2\cdot\pi^2}\left((-1)^m-1\right) \right\}\\&=&\frac{4\cdot\left((-1)^m-1\right)}{m^2\cdot\pi^2}\end{array}\] Note that we have used the fact that \(\sin(m\cdot\pi)=0\) and \(\cos(m\cdot\pi)=(-1)^m\) for \(m\in\Bbb{Z}\). The coefficients \(b_m\) are calculated as follows.
\[\begin{array}{rcl}b_m&=&\frac{1}{L}\int_{-L}^{L}f(x)\cdot\sin\left(\frac{m\cdot\pi\cdot x}{L}\right){\dd x}\\&=&{{1}\over{5}}\left\{\int_{-5}^0 -4\cdot\sin\left(\frac{m\cdot\pi\cdot x}{5}\right) {\dd x}+\int_0^{5}\left({{4\cdot x}\over{5}}-4\right)\cdot \sin\left(\frac{m\cdot\pi\cdot x}{5}\right){\dd x}\right\}\\&=&{{1}\over{5}}\int_{-5}^0 -4\cdot\sin\left(\frac{m\cdot\pi\cdot x}{5}\right) {\dd x}+{{1}\over{5}}\int_0^{5}\left({{4\cdot x}\over{5}}-4\right)\cdot \sin\left(\frac{m\cdot\pi\cdot x}{5}\right){\dd x}\\&=&{{1}\over{5}}\left[\frac{20}{m\cdot\pi}\cdot\cos\left(\frac{m\cdot\pi\cdot x}{5}\right)\right]_{-5}^0+{{4}\over{25}}\int_0^{5}\left(x-5\right)\cdot\sin\left(\frac{m\cdot\pi\cdot x}{5}\right){\dd x} \\&=&{{1}\over{5}}\left(\frac{20}{m\cdot\pi}\cdot\left(\cos(0)-\cos(m\cdot\pi)\right)\right)+{{4}\over{25}}\int_0^{5}\left(x-5\right)\cdot\sin\left(\frac{m\cdot\pi\cdot x}{5}\right){\dd x} \\&=&{{1}\over{5}}\left(\frac{20}{m\cdot\pi}\cdot\left(1-(-1)^m\right)\right)+{{4}\over{25}}\int_0^{5}\left(x-5\right)\cdot\sin\left(\frac{m\cdot\pi\cdot x}{5}\right){\dd x}\\&=&\frac{4\cdot(1-(-1)^m)}{m\cdot\pi}+{{4}\over{25}}\int_0^{5}\left(x-5\right)\cdot\sin\left(\frac{m\cdot\pi\cdot x}{5}\right){\dd x}\end{array}\] The integral above can be evaluated using integration by parts. Setting \(g(x)=x-5\) and \(\frac{{\dd f(x)}}{{\dd x}}=\sin\left(\frac{m\cdot\pi\cdot x}{5}\right)\), we have \(\frac{{\dd g(x)}}{{\dd x}}=1\) and \(f(x)=-\frac{5}{m\cdot\pi}\cdot\cos\left(\frac{m\cdot\pi\cdot x}{5}\right)\). Hence \[\begin{array}{rcl}b_m&=&\frac{4\cdot(1-(-1)^m)}{m\cdot\pi}+{{4}\over{25}}\left\{\left[f(x)\cdot g(x)\right]_0^{5}-\int_0^{5}\frac{{\dd g(x)}}{{\dd x}}\cdot f(x){\dd x}\right\}\\&=&\frac{4\cdot(1-(-1)^m)}{m\cdot\pi}+{{4}\over{25}}\left\{\left[\frac{5\cdot(5-x)}{m\cdot\pi}\cdot\cos\left(\frac{m\cdot\pi\cdot x}{5}\right)\right]_0^{5}+\frac{5}{m\cdot\pi}\int_0^{5}\cos\left(\frac{m\cdot\pi\cdot x}{5}\right){\dd x}\right\}\\&=&\frac{4\cdot(1-(-1)^m)}{m\cdot\pi}+{{4}\over{25}}\left\{\left(0-\frac{25}{m\cdot\pi}\right)+\frac{25}{m^2\cdot\pi^2}\left[\sin\left(\frac{m\cdot\pi\cdot x}{5}\right)\right]_0^{5} \right\}\\&=&\frac{4\cdot(1-(-1)^m)}{m\cdot\pi}+{{4}\over{25}}\left\{-\frac{25}{m\cdot\pi}+\frac{25}{m^2\cdot\pi^2}\left(\sin\left(m\cdot\pi\right)-\sin\left(0\right)\right) \right\}\\&=&\frac{4\cdot(1-(-1)^m)}{m\cdot\pi}+{{4}\over{25}}\left\{-\frac{25}{m\cdot\pi} \right\}\\&=&-\frac{4\cdot(-1)^m}{m\cdot\pi}\end{array}\]Hence the Fourier series for \(f(x)\) is \[\begin{array}{rcl}f(x)&=&\frac{a_0}{2}+\sum_{m=1}^{\infty}\left(a_m\cdot\cos\left(\frac{m\cdot\pi\cdot x}{L}\right)+b_m\cdot\sin\left(\frac{m\cdot\pi\cdot x}{5}\right)\right)\\&=&-3+\sum_{m=1}^{\infty}\left(\frac{4\cdot\left((-1)^m-1\right)}{m^2\cdot\pi^2}\cdot\cos\left(\frac{m\cdot\pi\cdot x}{5}\right)-\frac{4\cdot(-1)^m}{m\cdot\pi}\cdot\sin\left(\frac{m\cdot\pi\cdot x}{5}\right)\right) \end{array}\]
Or visit omptest.org if jou are taking an OMPT exam.